云开体育 -云yun开·体育全站app(kaiyun)(中国)官方网站 登录入口

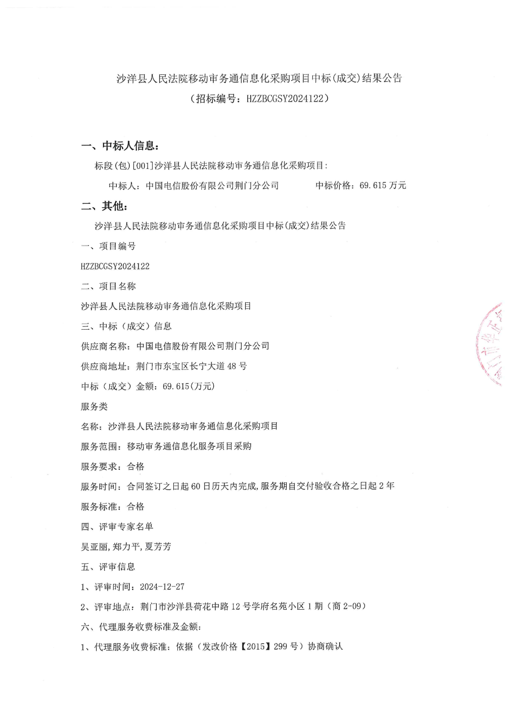
本站音问云开体育,笔据天眼查APP信息整理,12月27日公布的《沙洋县东谈主民法院迁移审务通讯息化采购状貌中标(成交)成果公告》中流露中国电信股份有限公司荆门分公司中标。公告实质如下:
数据开首:天眼查APP
以上实质为本站据公开信息整理云开体育,由智能算法生成,不组成投资提议。

本站音问云开体育,笔据天眼查APP信息整理,12月27日公布的《沙洋县东谈主民法院迁移审务通讯息化采购状貌中标(成交)成果公告》中流露中国电信股份有限公司荆门分公司中标。公告实质如下:
数据开首:天眼查APP
以上实质为本站据公开信息整理云开体育,由智能算法生成,不组成投资提议。
Powered by 云yun开·体育全站app(kaiyun)(中国)官方网站 登录入口 @2013-2022 RSS地图 HTML地图